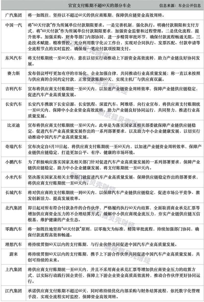
6月10日,广汽集团率先宣布供应商付款账期缩短至60天以内的承诺。官方在承诺中指出,供应链体系的健康发展是保障产品高安全、高品质的基础。为此,广汽集团将一如既往,坚持以不超过60天的供应商账期,保障供应链资金高效周转,携手上下游伙伴,共同促进行业高质量发展。
在广汽集团发布该承诺不久后,中国一汽、东风汽车、赛力斯集团、吉利汽车、长安汽车都纷纷响应,陆续也发布了关于将供应商支付账期统一至60天内的承诺。中国一汽 在公告中表示,公司积极响应国家部委关于保障产业链供应链稳定的部署,将供应商付款账期缩短至60天以内。视供应商是最紧密的合作伙伴,坚持命运与共、互利共赢,共同实现高质量发展。赛力斯方面表示,一直以来,赛力斯按照与供应商的合同约定付款,正常货款账期60天,实现主机厂与供应商双赢。吉利汽车集团在公告中表示,为了积极响应落实国务院《保障中小企业款项支付条例》和中国汽车工业协会《关于维护公平竞争秩序促进行业健康发展的倡议》,将供应商支付账期统一至60天内,以加速产业链资金周转效率,保障产业链供应链稳定。
6月11日,比亚迪、长城汽车、奇瑞汽车、小鹏汽车、零跑汽车、理想汽车、蔚来汽车、小米汽车、北汽集团等车企也相继通过各自的官方渠道宣布,将供应商支付账期统一至60天内。
比亚迪汽车表示,为落实国家及相关部委就保障产业链供应链稳定、促进汽车产业高质量发展作出的一系列部署要求,为助力中小企业健康发展,宣布将供应商支付账期统一至60天内。长城汽车方面表示将支付账期统一到60天内,助力全产业链健康发展,推动汽车强国建设。小米汽车发文称,坚决落实国家及相关主管部门就促进汽车产业高质量发展、保障供应链稳定作出的部署要求,将供应商支付账期统一至 60 天内。将以切实行动,携手上下游伙伴,共同推动中国汽车产业高质量发展。
据了解,今年3月修订后的《保障中小企业款项支付条例》发布,在支付条例内容中第9条明确规定,大型企业从中小企业采购货物、工程、服务,应当自货物、工程、服务交付之日起60日内支付款项;合同另有约定的,从其约定,但应当按照行业规范、交易习惯合理约定付款期限并及时支付款项,不得约定以收到第三方付款作为向中小企业支付款项的条件或者按照第三方付款进度比例支付中小企业款项。与此同时,条例中还指出机关、事业单位和大型企业使用商业汇票、应收账款电子凭证等非现金支付方式支付中小企业款项的,应当在合同中作出明确、合理约定,不得强制中小企业接受商业汇票、应收账款电子凭证等非现金支付方式,不得利用商业汇票、应收账款电子凭证等非现金支付方式变相延长付款期限。
截至发稿前,共有17家车企宣布60天以内支付供应商账期,包括传统车企,中国一汽、东风汽车、广汽集团、赛力斯集团、吉利汽车集团、长安汽车、比亚迪、奇瑞集团、长城汽车、江淮汽车、北汽集团、上汽集团以及造车新势力小鹏汽车、小米汽车、零跑汽车、理想汽车、蔚来汽车。其中,上汽集团和北汽集团明确宣布取消商业承兑汇票结算方式。
据了解,今年3月修订后的《保障中小企业款项支付条例》发布,在支付条例内容中第9条明确规定,大型企业从中小企业采购货物、工程、服务,应当自货物、工程、服务交付之日起60日内支付款项;合同另有约定的,从其约定,但应当按照行业规范、交易习惯合理约定付款期限并及时支付款项,不得约定以收到第三方付款作为向中小企业支付款项的条件或者按照第三方付款进度比例支付中小企业款项。与此同时,条例中还指出机关、事业单位和大型企业使用商业汇票、应收账款电子凭证等非现金支付方式支付中小企业款项的,应当在合同中作出明确、合理约定,不得强制中小企业接受商业汇票、应收账款电子凭证等非现金支付方式,不得利用商业汇票、应收账款电子凭证等非现金支付方式变相延长付款期限。
随着市场竞争的加剧,主机厂对于利润和扩张的要求越来越高,特别是在销售放缓和价格战的压力下,账期问题也愈发严重。
应付账款周转天数并不完全等同于车企给供应商的付款周期。应付账款周转天数又称平均付现期,是衡量公司需要多长时间付清供应商欠款的一个指标。Wind提供的应付账款周转天数是根据应付账款周转率计算得出,而应付账款周转率的计算方式为公司营业成本乘以2,再除以期初应付账款和期末应付账款的总和。
供应商账期被认为是汽车行业内卷竞争造成的恶劣结果之一。一般来说,主机厂给供应商的回款周期通常为3-6个月,部分车企还会采用银行承兑汇票的方式,这就导致车企与供应商之间的回款周期延长3-6个月,供应商结款最终可能在一年左右。商业承兑汇票指的是由银行以外的企业或组织承兑,如购货方或销货方签发并承诺到期付款,其本质是基于企业信用的支付工具。商业承兑汇票依赖企业信用,若承兑人资信不足,可能出现拒付风险。银行承兑汇票则是由银行或财务公司承兑,付款人需在银行开立账户并提供保证金或担保。银行承担到期无条件付款责任,信用等级更高。银行承兑汇票因银行背书,可直接用于融资或交易。
据统计数据,各整车企业间的“应付账款周转天数”有较大差异,国内大部分车企对供应商的支付账期平均超过170天,部分车企账期甚至超过240天,如小鹏汽车、零跑汽车、蔚来的“应付账款周转天数”分别约为274天、198天、194天,吉利汽车、上汽集团、比亚迪、长安汽车在100天左右,广汽集团则相对较短,仅75天。
昨日,中国钢铁工业协会发声称,汽车企业“卷”价格,上游原料供应商倍感压力,严重冲击了企业的稳健经营。其指出,近年来汽车企业开展极致降本,不断要求钢厂降低汽车板价格。去年以来,部分主机厂要求钢厂汽车板供货降价要求超过10%,远远超出钢厂可接受的能力。当前的钢铁市场环境下,汽车板作为钢铁行业头部企业的拳头产品,目前已基本没有毛利,而汽车企业还在要求钢厂降价。同时,中国钢铁工业协会还指出有部分汽车企业依托自身供应链金融平台,在钢铁等上游企业供货后,迟迟不给货款,延迟几个月才通过企业汇票支付,把本该自己承担的融资压力和融资成本,通过这种合同“账期”的方式转嫁给上游供应商,并不断拉长供应商账期,导致钢厂资金压力倍增。

此次,众多车企纷纷相应了供应商付款账期缩短至60天以内的承诺。有业内人士指出,这样做可以对供应商来说是一种保障,即设定了明确的支付期限,还可以从法律层面上获得保障。同时,还能加强车企们与供应链的关系,破解供应商的资金困局。增强上下游合作,共同实现行业的可持续发展。
如系本站原创文章,转载请注明出处:qi-che.com。
更多汽车新闻关注 请扫码qi-che.com公众微信号:

声明:
·凡注明为其他媒体来源的信息,均为转载自其他媒体,转载并不代表本网赞同其观点,也不代表本网对其真实性负责。如系qi-che.com原创文章,转载请注明出处:qi-che.com。
·您若对该稿件内容有任何疑问或质疑,请即与qi-che.com联系,本网将迅速给您回应并做处理。
邮箱mail@qi-che.com
处理时间:周一—周五 9:00—18:00
相关阅读
随着中国汽车市场新车销量持续下滑,传统乘用车(轿车、SUV、MPV)的需求下降,一直被忽视的皮卡车型有望迎来爆发期。6月6日,国家发改委等三部委共同下发《推动重点消费品更新升级畅通资源循环利用实施方案(2019-2020年)》,除逐步取消限购规定促进汽车消费外,皮卡车型的进一步解禁也被纳入改革的重点项目。实施方案中明确表示,鼓励有条件的地级及以下城市加快取消皮卡进城限制,充分发挥皮卡客货两用功能。...
日前网上盛传一封河北省保定市博野县检测站的通知书,内容提到:接县政府办公室通知,9月23日开始所有年检车辆必须安装ETC,未安装ETC的车辆不予年检,安装ETC后再办理年检业务。针对此消息,博野县官方回应了。微信公众号“博野快讯”发文称,县政府办公室从未发布过任何关于强制安装ETC的通知。不安装ETC设备不影响车辆进行年检,车辆办理ETC设备由广大车主、群众积极参与,自愿选择。此外,相关情况经过调...
今年以来,一直在新能源汽车领域动作频频的恒大,近日又因大规模、高标准的人才招募再度引得市场关注。9月9日,恒大新能源汽车全球研究总院启动全球招聘,计划招聘8000名新能源汽车产业世界顶级专家和技术精英,工作地点遍布中国、瑞典、德国、英国、荷兰、奥地利、意大利、日本、韩国等九个国家。造车狂人恒大“逆势揽才”今年的汽车行业可谓是日渐趋寒,无论是传统汽车业的领头羊如福特、通用、大众等车企动辄上千人的裁员...
最新内容
3月20日,日产(中国)投资有限公司宣布中国区高级管理层调整。日产(中国)表示,原日产(中国)投资有限公司总经理高级顾问刘新宇,将担任日产(中国)投资有限公司总经理,直接汇报给日产全球执委会委员兼中国区主席、东风汽车有限公司总裁马智欣(StephenMa),该任命自2026年4月1日起正式生效。这项任命生效后,刘新宇将成为日产中国首位中国籍总经理,而在此之前的总经理均为外籍。而原日产(中国)投资有...
3月20日,吉利银河官宣,吉利银河首款AI全地形硬核SUV正式定名为——吉利银河战舰700。据了解,这一命名采用“用户共创”方式,源自全球用户征名活动。3月16日,吉利银河公开首款科技硬核SUV全球征名TOP10高频词,包括战舰、卫士、磐石、星际、浩瀚、安全、方舟、护卫者、征途、S900,最终确定新车定名为吉利银河战舰700。作为吉利首款AI全地形硬核SUV,新车吉利原生新能源越野架构打造,最大的...
3月18日,众泰汽车股份有限公司(下称“众泰汽车”)发布关于全资子公司浙江深康汽车车身模具有限公司复工复产的公告。公告内容显示,众泰汽车的全资子公司浙江深康汽车车身模具有限公司(下称“深康车身”)于3月18日举行了复工复产暨启动仪式,深康车身正式恢复生产经营。众泰汽车是一家以汽车整车研发、制造及销售为核心业务的汽车整车制造企业,早年凭借模仿知名品牌车型的外观设计以及亲民的售价火速打开市场,但也因过...
3月18日,新款极狐阿尔法S5正式上市,新车共推出7款车型,补贴价区间为9.98-16.98万元,其中增程版售价9.98-11.98万元,纯电版售价11.18-16.88万元。新款极狐阿尔法S5在现有纯电版本的基础上增加了增程动力系统,满足更多用户的选择需求。作为年度改款车型,新款极狐阿尔法S5整体外观保持不变,主要针对细节进行调整,较新款车型相比更加时尚。新车继续采用封闭式前格栅,前包围有所变化...
3月19日,岚图汽车科技股份有限公司(下称“岚图汽车(”)正式以介绍上市的方式登录港股,股票代码07489.HK,成为“央国企高端新能源第一股”。此次上市采用“私有化+分拆”模式,母公司东风集团股份从港交所退市,实现100%国有控股,岚图作为独立平台获得独立估值和融资渠道。岚图汽车的上市,其实是东风汽车集团整体战略布局中的关键一环。一直以来,东风汽车集团在传统燃油车领域有着深厚的积淀,但在新能源汽...
老虎车网,国内外新车资讯,行业动态、汽车图片、汽车评测、汽车视频等精彩内容分享。
最新问答 更多
用车养护
汽车行业关注
报导汽车行业资讯,深挖车界猛料
老虎车网
新鲜汽车资讯,实用车主指南
买车顾问
好玩、好看、有用才是我们的基本诉求